Skip to content Back to Top

Chapter 3: Complaint And Referral Processing

Definitions.

Complaint.

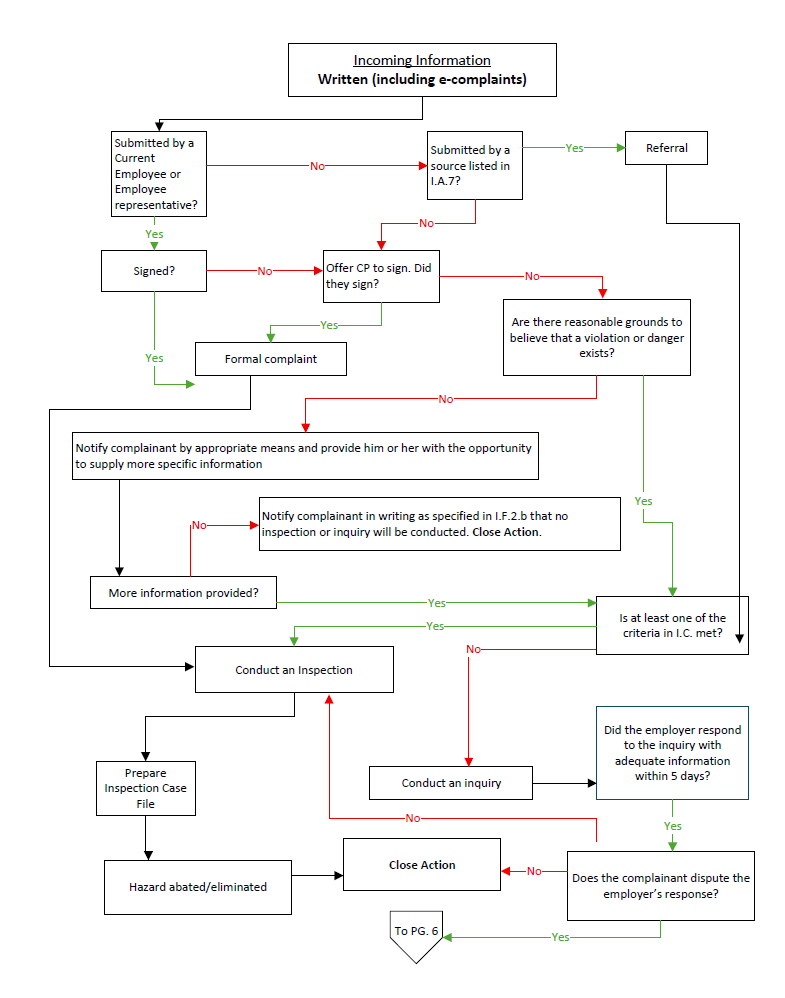
Notice of an alleged safety or health hazard (over which AKOSH has jurisdiction) or a violation of Alaska's Occupational Safety and Health laws submitted by a current employee or representative of employees. There are two types: formal and non-formal.

Formal Complaint.

A complaint made by a current employee or a representative of employees that meets all of the following requirements:

  • Asserts that an imminent danger, a violation of AKOSH laws, or a violation of an AKOSH standard exposes employees to potential physical or health harm in the workplace;
  • Is reduced to writing or submitted on an AKOSH Complaint Form; and
  • Signed by at least one current employee or employee representative.

Non-formal Complaint.

Any complaint alleging safety or health violations that does not meet all of the requirements of a formal complaint identified above and does not come from one of the sources identified under the definition of Referral, below.

Inspection.

An on-site examination of an employer's worksite conducted by an AKOSH compliance officer, initiated as the result of a complaint or referral, and meeting at least one of the criteria identified in the section on Criteria Warranting an Inspection, below.

Inquiry.

A process conducted in response to a complaint or a referral that does not meet one of the identified inspection criteria. It does not involve an on-site inspection of the workplace; rather, the employer is notified of the alleged hazard(s) or violation(s) by telephone, fax, email, or by letter, if necessary. The employer is then requested to respond, and AKOSH will notify the complainant of that response via appropriate means.

Rapid Response Investigation (RRI).

A process conducted in response to an employer's report of employee injury required under AS 18.60.058(a). Similar to an Inquiry, it does not involve an on-site workplace inspection. Instead, AKOSH will request in writing that the employer investigate the accident and provide the investigation results to AKOSH within a set period of time. AKOSH will evaluate the employer's investigation and corrective actions to determine whether further enforcement is necessary to ensure employee safety.

Electronic Complaint.

A complaint that is submitted via OSH's public website. All complaints submitted via OSH's public website are initially considered non-formal. If the complaint meets formal criteria and the signature box is checked, it may be considered formal. Electronic complaints will be assigned to an officer for further processing and refinement to ensure the complaint items fall within AKOSH jurisdiction, reflect the seriousness of the hazards, and are reasonably particular.

Once an electronic complaint has been assigned to an officer, the officer will gather additional information from the complainant and report it to the Assistant Chief or the Chief of Enforcement, along with their recommendation. The Assistant Chief or Chief of Enforcement will review the officer's recommendations and determine the appropriate course of action based on the information provided and the FOM. All determinations and subsequent actions are tracked by AKOSH in OIS if they result in further Enforcement action or internally if no further action is warranted. If the complaint item(s) fall outside of AKOSH jurisdiction, the complainant will be advised of such, including the appropriate agency having jurisdiction, and that a referral has been made when appropriate.

Permanently Disabling Injury or Illness.

An injury or illness that has resulted in permanent disability or an illness that is chronic or irreversible. Permanently disabling injuries or illnesses include, but are not limited to, amputation, blindness, a standard threshold shift in hearing, lead or mercury poisoning, paralysis, or third-degree burns.

Referral.

An allegation of a potential workplace hazard or violation received from one of the sources listed below.

  1. CSHO referral — information based on the direct observation of a CSHO. (Within Office)
  2. Safety and health agency referral — from sources including, but not limited to: OSHA, NIOSH, Wage and Hour, Mechanical Inspection, Consultation, state or local health departments, and safety and/or health professionals in other federal or state agencies.
  3. AS 18.60.089 complaint referral — made by a whistleblower investigator when an employee alleges that he or she was retaliated against for complaining about safety or health conditions in the workplace, refusing to do an allegedly imminently dangerous task, or engaging in other activities related to occupational safety or health.
  4. Other government agency referral — made by other Federal, State, or local government agencies or their employees, including local police and fire departments.
  5. Media referral— either news items reported in the media or information reported directly to AKOSH by a media source.
  6. Employer report - of accidents other than fatalities and catastrophes. Examples include inpatient hospitalization of one or more employees, amputation, or loss of an eye.

I. Representative of Employees.

Any of the following:

  1. An authorized representative of the employee bargaining unit, such as a certified or recognized labor organization.
  2. An attorney acting for an employee.
  3. Any other person acting in a bona fide representative capacity, including, but not limited to, members of the clergy, social workers, spouses and other family members, and government officials or nonprofit groups and organizations acting upon specific complaints and injuries from individuals who are employees.

NOTE: The representative capacity of the person filing complaints on behalf of another should be ascertained unless it is already clear. In general, the affected employee should have requested, or at least approved, the filing of the complaint on his or her behalf.

Classifying as a Complaint or a Referral.

Whether the information received is classified as a complaint or a referral, an inspection of a workplace is normally warranted if at least one of the conditions in the section Criteria Warranting an Inspection is met.

Criteria Warranting an Inspection.

An inspection is normally warranted if at least one of the conditions below is met (see Paragraph D of this chapter, Scheduling an Inspection of an Employer in an Exempt Industry):

  1. A valid formal complaint is submitted. Specifically, the complaint must be reduced to writing, submitted on an AKOSH Complaint Form or an OSHA electronic complaint, signed by a current employee or a representative of employees, and the reason for the inspection request must be stated with reasonable particularity. Additionally, there must be reasonable grounds to believe a violation of Alaska's occupational safety and health standards that exposes employees to physical harm exists, or an imminent danger of death or serious injury exists as provided in AS 18.60.088.
  2. The information alleges that a permanently disabling injury or illness has occurred as a result of the complaint of hazard(s), and there is reason to believe the hazard or related hazards still exist.
  3. The information alleges that an imminent danger situation exists.
  4. The information concerns an establishment and an alleged hazard covered by a local, regional, or national emphasis program or the High Hazard Targeting Plan.
  5. The employer fails to adequately respond to an inquiry or rapid response investigation, or the individual who provided the original information provides further evidence that the employer's response is false or does not adequately address the hazard(s).
  6. The establishment that is the subject of the complaint has a history of egregious, willful, failure-to-abate, or repeated citations within AKOSH jurisdiction during the past five years or is an establishment or related establishment in the SVEP. However, if the employer has previously submitted adequate documentation for these violations demonstrating that they were corrected and that programs have been implemented to prevent a recurrence of hazards, the Chief of Enforcement may determine that an inspection is unnecessary.
  7. A whistleblower investigator requests that an inspection be conducted in response to an employee's allegation that the employee was discriminated against for complaining about workplace safety or health conditions, for refusing to perform an allegedly dangerous job or task, or for engaging in other activities related to occupational safety or health.
  8. If an inspection is scheduled or has begun at an establishment and a complaint or referral that would typically be handled via inquiry is received, that complaint or referral may, at the Chief of Enforcement's discretion, be incorporated into the scheduled or ongoing inspection. If the complaint is formal, the complainant must receive a written response that addresses the complaint items.
  9. If the information gives reasonable grounds to believe that an employee under 18 years of age is exposed to a serious violation of safety or health standards or a serious hazard, an onsite inspection will be initiated if the information relates to construction, manufacturing, agriculture, or other industries, as determined by the Chief of Enforcement. Limitations on AKOSH's agricultural activities imposed by the Appropriations Act provisions will be observed as stated in the most current version of the Exemptions and Limitations under the Appropriations Act. A referral to Wage and Hour shall be initiated.

    NOTE: The information need not allege that a child labor law has been violated.

  10. The information received is a signed, written complaint from a current employee or employee representative that alleges a recordkeeping deficiency that indicates the existence of a serious safety or health violation.

Scheduling an Inspection of an Employer in an Exempt Industry.

In order to schedule an inspection of an employer in an exempt industry classification as specified by the provisions of the Appropriations Act:

NOTE: See the most current edition of the Enforcement Exemptions and Limitations under the Appropriations Act before proceeding.

  1. The information must come directly from a current employee; OR
  2. It must be determined and documented in the case file that the information came from a representative of the employee (see Paragraph A.8. of this chapter, Representative of Employees), with the employee's knowledge of the representative's intended action; OR
  3. The inspection must be completed using only state funds. The Director of Labor Standards and Safety shall be consulted before performing an inspection using only state funds.

Information Received by Telephone.

  1. While speaking with the caller, AKOSH personnel will attempt to obtain the following information utilizing the AKOSH-4 or the AKOSH internal call-in/walk-in form:
    1. Whether the caller is a current employee or an employee representative.
    2. The exact nature of the alleged hazard(s) and the basis of the caller's knowledge. The individual receiving the information must determine, to the extent possible, whether the information received describes an apparent violation of AKOSH standards or AKOSH laws.
    3. The employer's name, physical address, email address, telephone and fax numbers, and the name of an employer representative at the worksite.
    4. The name, address, telephone number, and email address of any union and/or employee representative at the worksite.
  2. As appropriate, AKOSH will provide the caller with the following information:

    Describe the complaint process, and if appropriate, the concepts of "inquiry" and "inspection," as well as the relative advantages of each. If the caller is a current employee or a representative of employees, explain the distinction between a formal complaint and a non-formal complaint and the rights and protections accompanying filing a formal complaint. These rights and protections include:

    The right to request an on-site inspection. Notification in writing if an inspection is deemed unnecessary because there are no reasonable grounds to believe a violation or danger exists. The right to obtain a review of a decision not to inspect after submitting a written request for review to the Director of Labor Standards and Safety.

    Information received by telephone from a current employee is considered a non-formal complaint until that individual provides a signed copy of the information. The employee can mail, email, or fax a signed copy of the information, request that an AKOSH Complaint Form be sent, or sign the information in person at an AKOSH Office. Normally,a complainant has five working days to formalize an electronic complaint.

    If appropriate, inform the complainant of rights to confidentiality underAS 18.60.088, and ask whether the complainant wishes to exercise this right. When confidentiality is requested, the complainant's identity is protected regardless of the formality of the complaint. No information will be given to the employer that would allow the employer to identify the complainant.

    Explain rights to employees under AS 18.60.089.

Procedures for an Inspection.

Upon receipt of a complaint or referral, the Chief of Enforcement will evaluate all available information to determine whether there are reasonable grounds to believe that a violation or hazard exists.

  1. If necessary, reasonable attempts will be made to contact the individual who provided the information to obtain additional details or to clarify issues raised in the complaint or referral. See the Complaint Questionnaire, beginning on page 24 of this section.
  2. The Chief of Enforcement may determine not to inspect a facility if he/she has a substantial reason to believe that the condition complained about is being or has been abated. Despite the existence of a complaint, if the Chief of Enforcement believes there are no reasonable grounds to believe a violation or hazard exists, no inspection or inquiry will be conducted.
  3. Where a formal complaint has been submitted, the complainant will be notified in writing of AKOSH's intent not to conduct an inspection, the reasoning behind the determination, and the right to have the determination reviewed under 8 AAC 61.090. The case file will note the justification for not conducting an inspection.
  4. If possible, in the event of a non-formal complaint or referral, the individual providing the information will be notified by appropriate means of AKOSH's intent not to conduct an inquiry or inspection. The case file will note the justification for not conducting an inspection. If the information in the complaint or referral meets at least one of the inspection criteria listed in Paragraph K. of this chapter, Criteria Warranting an Inspection, and there are reasonable grounds to believe that a violation or hazard exists, AKOSH is authorized to conduct an inspection.
  5. If appropriate, AKOSH will inform the individual providing the information that an inspection will be scheduled and that he or she will be advised of the results.
  6. After the inspection, AKOSH will send the individual a letter addressing each information item, referencing the citation(s) or a sufficiently detailed explanation for why a citation was not issued. If an inspection is warranted, it will be initiated as soon as resources permit. Inspections resulting from formal complaints of serious hazards will normally be initiated within five working days of the complaint being formalized.

Procedures for an Inquiry.

  1. If the complaint or referral does not meet the criteria for an inspection, AKOSH will conduct an "inquiry" by promptly contacting the employer to discuss the allegation(s) and faxing or emailing a confirming letter.
  2. If a non-formal complaint is submitted by a current employee or a representative of employees that does not meet the inspection criteria, the complainant may be given five working days to formalize the complaint.
    1. The complainant may come into an AKOSH office and sign the complaint, or mail, email, or fax a signed complaint letter to AKOSH. An AKOSH Complaint Form can be mailed, emailed, or faxed to the complainant.
    2. If the complaint is not made formal after five working days, after making a reasonable attempt to inform the complainant of the decision, AKOSH will proceed with the non-formal inquiry process.
    3. c. The employer will be advised of the information needed to answer the inquiry and encouraged to respond by fax or email. Employers are encouraged to do the following:
      1. Immediately investigate and determine whether the complaint or referral information is valid, making any necessary corrections or modifications.
      2. Advise the Assistant Chief or Chief of Enforcement either in writing or via email within five working days of the results of the investigation into the alleged complaint or referral information. At the Chief of Enforcement's discretion, the response time may be longer or shorter than five working days, depending on the circumstances. Additionally, although the employer is requested to respond within the above time frame, the employer may not be able to complete abatement action during that time, but is encouraged to do so.
      3. Provide the Assistant Chief or Chief of Enforcement with supporting documentation of the findings, including any applicable measurements or monitoring results, and photographs and/or videos that the employer believes would be helpful, as well as a description of any corrective action the employer has taken or is in the process of taking.
      4. Post a copy of the letter from AKOSH where it is readily accessible for review by all employees.
      5. Return a copy of the signed Certificate of Posting to AKOSH.
      6. If the facility has a recognized employee union or safety and health committee, provide it with a copy of AKOSH's letter and the employer's response.
  3. As soon as possible after contacting the employer, a notification letter will be emailed, faxed, or mailed to the employer. If email is an acceptable means of responding, this should be indicated in the notification letter, and the proper email address should be provided.
  4. If no employer response or an inadequate one is received after the allotted five working days, additional contact with the employer may be made before an inspection is scheduled. If the employer provides no response or an inadequate response, or if AKOSH determines from other information that the condition has not been or is not being corrected, an inspection will be scheduled.
  5. The complainant will be advised of the employer's response, as well as the complainant's rights to dispute that response and, if the alleged hazard persists, the right to request an inspection. When AKOSH receives an adequate response from the employer, and the complainant does not dispute or object to it, an on-site inspection will normally not be conducted.
  6. If the complainant is a current employee or a representative of employees and wishes to dispute the employer's response, the disagreement must be submitted in writing and signed to make the complaint formal.
    1. If the employee disagreement takes the form of a written and signed formal complaint, see Paragraph F. of this chapter, Procedures for an Inspection.
    2. If the employee disagreement does not take the form of a written and signed formal complaint, some discretion is allowed in situations where the information does not justify an on-site inspection. In such situations, the complainant will be notified of AKOSH's intent not to conduct an inspection and the reasoning behind the determination. This decision should be thoroughly documented in the case file.
  7. If a signed complaint is received after the complaint inquiry process has begun, the Assistant Chief or Chief of Enforcement will determine whether the alleged hazard is likely to exist based on the employer's response and by contacting the complainant. The complainant will be informed that the inquiry has begun and that they retain the right to request an on-site inspection if they dispute the results and believe the hazard still exists.
  8. The complaint must not be closed until AKOSH verifies the hazard has been abated.

Complainant Protection.

Identity of the Complainant.

The complainant's identity will be withheld from the employer upon request in accordance with AS 18.60.088(b). Additionally, no information will be given to the employer that would allow the employer to identify the complainant.

Procedures for Rapid Response Investigation (RRI).

Definitions

The following definitions apply to this section:

  1. Severe Injury Report (SIR)

    An employer reports to AKOSH of a severe injury (fatality, inpatient hospitalization, amputation, or loss of an eye) as the result of a work-related incident. Throughout this section, SIR and employer reports are used interchangeably.

  2. Inspection

    An onsite inspection of an employer's worksite conducted by an AKOSH compliance officer as a result of an employer report of a severe injury (SIR) that falls within either Category 1 or 2 as detailed in this memorandum.

  3. Rapid Response Investigation (RRI)

    AKOSH's offsite investigation conducted in response to an employer's report of a severe injury (SIR). The RRI is conducted according to the procedures detailed in this memorandum and generally does not involve an on-site inspection of the workplace. In lieu of an on-site inspection, an employer is expected to conduct their own investigation into the work-related incident and share its findings with AKOSH.

  4. Abatement Certification

    Abatement certification as described in this memorandum refers to the written documentation that an employer provides during the RRI process. The certification should be signed by a company official and detail the abatement measures implemented to correct the conditions that served as the basis for the employer's report.

  5. Enforcement Process

    A general outline of the enforcement process is provided in the following flowchart below. Each step in the process is further described after the chart.

    SIR Received by Telephone or In-Person Flowchart
    SIR Received by Telephone or In-Person Flowchart
  6. Intake Procedures
    1. AS 18.60.058(a) provides that employers can report by telephone or in person to the nearest Labor Standards and Safety Division office, through the OSHA toll-free central telephone number, 1-800-321-6742, or by electronic submission on OSHA's public website.
    2. SIR Received by Telephone or In-Person.
      1. While speaking with the employer, Division personnel should obtain the following information:
      2. The establishment name;
      3. The location of the work-related incident;
      4. The time of the work-related incident;
      5. The type of reportable event (i.e., fatality, inpatient hospitalization, amputation, or loss of an eye);
      6. The number of employees who suffered a fatality, inpatient hospitalization, amputation, or loss of an eye;
      7. The names of the employees who suffered a fatality, inpatient hospitalization, amputation, or loss of an eye;
      8. The employer's contact person, phone number, e-mail, and
      9. A brief description of the work-related incident causing the reportable event.

NOTE: Form AKOSH-4 is provided for use when taking an injury report. Compliance officers should complete this form and submit it to the Chief of Enforcement (or their designee).

Triage to Determine Inspection or Rapid Response Investigation

  1. After AKOSH receives an employer report and has obtained the necessary information, the Chief of Enforcement or his/her designee must determine whether to conduct an inspection or an RRI.
  2. Employer reports will fall into one of three categories: Category 1—reports that require an inspection; Category 2—reports that may result in either an inspection or an RRI; and Category 3—reports that result in an RRI.

    NOTE: There are some instances in which the Chief of Enforcement may determine that, based on all available information, there is no factual basis for concluding that a violation or hazard exists. In such instances, neither an inspection nor an RRI should be conducted. This decision shall be documented along with the reasons why no further action will be taken.

  3. Below are the criteria and explanation for each of the three categories:
  4. Category 1 Inspection Required
    1. An employer report is identified as Category 1 if any one of the conditions below is reported:
    2. All fatalities and reports of 2 or more inpatient hospitalizations;
    3. Any injury involving a worker under 18.
    4. The employer has a history of the same or similar hazards or incidents within the past 12 months;
    5. Repeat offenders (history of egregious, willful, failure-to-abate, or repeated citations; and employer on SVEP).
    6. Report of a hazard covered by a local, regional, or national emphasis program.
    7. Any imminent danger.

    NOTE: If the employer is in an exempt industry, the Chief of Enforcement must document and track any inspection conducted, as such inspections must be funded with State of Alaska money only.

  5. Category 2 Inspection or RRI
    1. An employer report is identified as Category 2 if it does not involve any of the conditions described in Category 1. For Category 2 reports, the Chief of Enforcement has the discretion to determine whether an inspection or an RRI shall be conducted. This determination is based on the Chief of Enforcement's knowledge of the circumstances of the event and consideration of the following factors:
    2. Have the work conditions that resulted in the employer's report of injury or illness been corrected? If so, what corrective measures were taken, and how quickly were they implemented?
    3. Can complete abatement of the reported workplace conditions be implemented before an inspection is conducted?
    4. Are other employees still exposed to the hazard that resulted in reported injury, illness, or fatality? If so, how many employees?
    5. Was the work-related incident the result of a safety program failure, such as Permit Required Confined Space (PRCS), Lockout/Tagout (LOTO), Process Safety Management (PSM), etc.?
    6. Does the employer have work rules/procedures that address the hazard/incident? If so, were the work rules/procedures followed? If not, why not?
    7. How are the work rules/procedures communicated to employees, and how are the work rules/procedures enforced?
    8. Did the work-related incident involve a serious hazard such as explosive materials, combustible dust, or falls?
    9. Did the report of injury or illness involve temporary workers or other vulnerable employees?
    10. Has another government agency (federal, state, or local) made a referral regarding the reported incident/hazard?
    11. Does the employer have prior AKOSH inspection history?
    12. Any Whistleblower complaint/investigation involving the employer?
    13. Is the employer a Cooperative Program Participant, e.g., VPP, AKOSH Strategic partnerships, SHARP or an active Alliance member?
    14. Did the work-related incident involve a health hazard such as chemical or heat stress exposures?
    15. This list is not intended to be exhaustive. The Chief of Enforcement may consider additional criteria relating to the hazard/incident. Based on an evaluation of the information obtained in response to the above questions, the Chief of Enforcement will decide whether an on-site inspection or an RRI is appropriate.
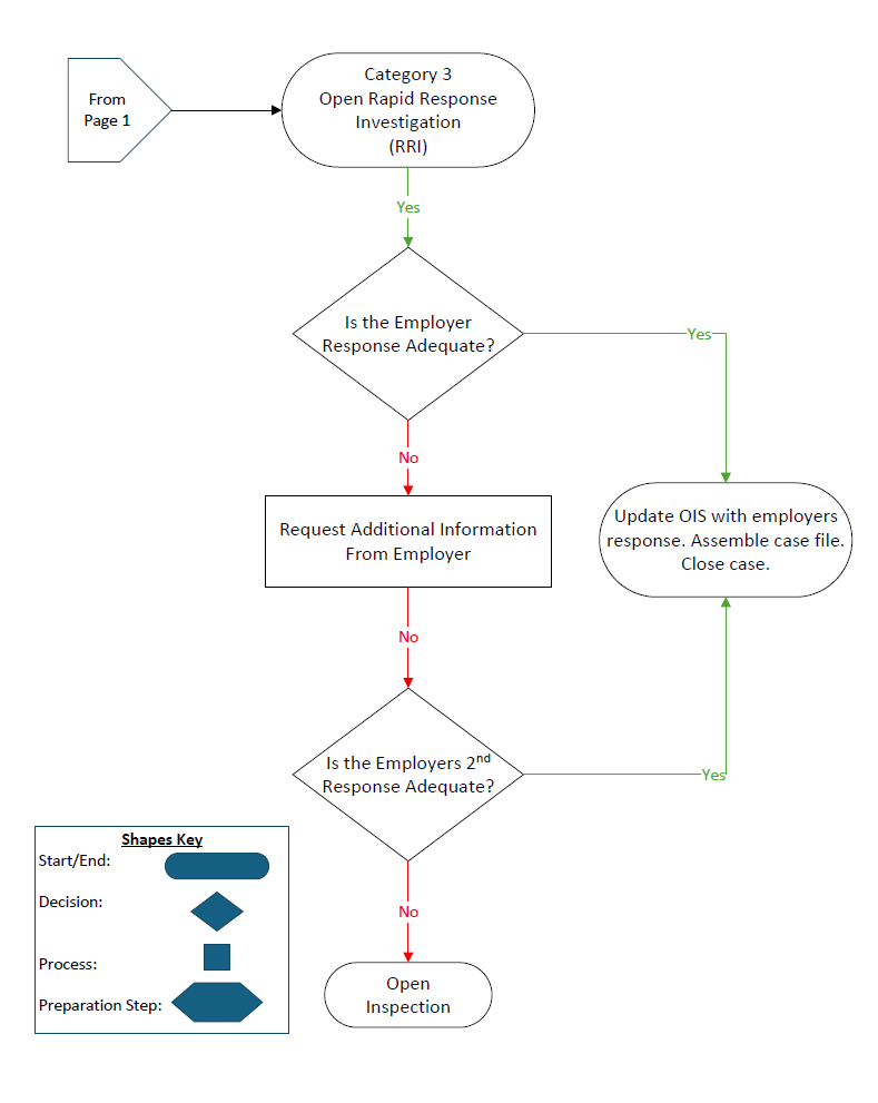
  6. Category 3

    When the Chief of Enforcement (or their designee) determines that an employer report does not warrant an inspection based on the above criteria, an RRI shall be conducted. RRIs shall be conducted consistently using the protocols described below.

Inspection/ RRI Procedures

Procedures for a Category 1 and 2 Inspection

  1. After the Chief of Enforcement (or their designee) determines that an employer report falls within Category 1, an onsite inspection shall be conducted following the procedures contained in the Field Operations Manual (FOM). Similarly, if the Chief of Enforcement (or their designee) determines that an employer report falls within Category 2, and an inspection by AKOSH is warranted, the inspection shall be conducted following procedures contained in the FOM. If the Chief of Enforcement (or their designee) determines that an employer report is Category 2 but, based on an evaluation of the incident information, that an onsite AKOSH inspection is not warranted, an RRI shall be conducted following the procedures below.
  2. AKOSH inspections will begin, resources permitting, within five working days (except for fatalities and catastrophes) of receipt of the employer report. RRIs will begin, resources permitting, within one day after receipt of the employer report.

Procedures for a Category 2 and 3 Rapid Response Investigation (RRI)

  1. When the Chief of Enforcement (or their designee) determines that the employer report falls within Category 3, an RRI should be conducted. Also, if the employer report falls within Category 2 and the determination is made not to conduct an onsite inspection, an RRI should be conducted. RRIs are intended to identify any hazards, provide abatement assistance, and confirm abatement. All RRIs should be conducted per the following procedures:
  2. AKOSH should begin the RRI within one day after receipt of the employer's report. Information to be obtained during the initiating call with an employer should cover the following:

Incident Details:

Review the incident with employer and collect any additional information missing from the initial report (i.e., details of incident; machinery/ equipment involved; what systems are in place to prevent this type of incident; review of work rules; if rules not followed, why not, etc.);

Internal Investigation:

Discuss in detail the need for the employer to immediately conduct an internal investigation to determine the reasons for the occurrence of the work-related incident, to identify the hazards related to the incident, and to implement corrective measures.

Employer Actions:

Explain the actions the employer must complete as part of the RRI process: internal investigation, abatement verification, posting requirements, and sending a copy to the employee representative. (Details in 2a below).

Consultation and compliance assistance:

Provide consultation and compliance assistance regarding safety and health issues, best practices, and abatement. Provide information on the hierarchy of controls, OSHA web page for information (guidance, eTools, etc.), and other assistance (for example: sample programs, local consultants, etc.);

AKOSH Documents:

Explain that AKOSH will send a letter detailing the steps the employer should take to investigate and correct the incident, investigative guidance, and a Certification of Posting.

Other Resources:

A guidance document developed by the OSHA/NSC National Alliance provides information on incident investigation. A link is provided in the RRI letter.

Posting:

Explain that the RRI letter from AKOSH should be posted in a conspicuous place where all affected employees will have notice, or near the location where the incident occurred, and that the letter should be provided to the authorized employee representative, employee union representative, or safety and health committee in the facility;

Certificate of Posting:

Explain that the Certificate of Posting should be completed and returned to AKOSH. Explain that failure to take the actions described below may result in an on-site inspection;

Anti-Discrimination:

Explain whistleblower and anti- discrimination protections (AS 18.60.089);

Failure to Respond:

Emphasize the importance of the employer responding as outlined below and that failure to respond may result in an on-site inspection.

Key components of an RRI are the employer's actions regarding its internal investigation of the incident, abatement verification and posting. The employer should complete the following:

Internal Investigation:

Within five working days after the initiation of the RRI call described above, the employer should inform the Chief of Enforcement in writing of the results of its internal investigation by letter, email, or fax. The written document should confirm that actions have been taken to correct the conditions that resulted in the employer report. If the employer cannot complete its internal investigation and/or completely correct the condition within those five working days, it should notify AKOSH in writing before the expiration of the five days of the reasons why the investigation and/or corrective action cannot be completed.

Request for Additional Time:

At the discretion of the Chief of Enforcement, the employer may be given additional time to provide the results of the internal investigation and/or to complete abatement as long as the employer provides information on interim abatement of the condition. Based on the information and circumstances, the Chief of Enforcement may agree on a time frame for completion of the investigation and implementation of complete abatement. If an agreement cannot be reached regarding additional time, AKOSH will conduct an on-site inspection.

Abatement Verification:

Within five working days after the initiating RRI call, the employer should send, via mail, fax, or e-mail, to the Chief of Enforcement an Abatement Verification signed by a company official that describes the completed corrective action. If AKOSH has agreed to additional time beyond the five days for the employer to complete abatement, the employer should send the abatement verification within one day of the new completion date. The abatement verification should include a detailed description of the corrective action taken. In addition to the abatement verification, the employer should provide supporting documentation to verify the implementation of the corrective action, for example, copy of new/revised operating procedures/policies/work rules; copies of monitoring results; photographs and/or videos; training records;

Posting:

The employer should post a copy of the RRI letter from AKOSH in a conspicuous place where all affected employees will have notice or near the location where the incident occurred.

Certificate of Posting:

The employer should return a copy of the signed Certificate of Posting to AKOSH;

Notification to Employees:

The employer should provide a copy of the RRI letter from AKOSH and its written abatement verification to the authorized employee representative, employee union representative, or safety and health committee in the facility.

Employer's Failure to Provide Adequate Responses:

  1. If AKOSH has not received a response from an employer within five working days, the Chief of Enforcement will decide whether to conduct an on-site inspection or make further attempts to contact the employer.
  2. If AKOSH determines that an employer has not provided adequate responses to the RRI as described in Section B.2, above, or if AKOSH determines that an employer's responses are inconsistent with other information, the Chief of Enforcement may conduct an on-site inspection.
  3. Closing an RRI
    1. When AKOSH concludes that an employer has satisfactorily completed all actions described above, AKOSH will summarize the findings/response from an employer and enter that information into the OSHA Information System (OIS).
    2. After closing the RRI, the Chief of Enforcement shall sign a letter to be transmitted to the employer, either by email or by mail, informing the employer that, based on the information provided, the matter is closed.
  4. Monitoring and Other Inspections

    AKOSH may conduct monitoring inspections of closed RRIs based on a randomized selection of closed investigations. The monitoring inspection will ensure accuracy in reporting and will initially be limited in scope to the previously reported condition. AKOSH recognizes that a critical part of the RRI procedure is an employer's willingness to conduct an internal investigation to determine the reasons for a work-related incident, identify related hazards, and implement corrective measures. Therefore, if AKOSH conducts a monitoring inspection or an inspection for any other reason of a worksite previously subject to an RRI, AKOSH will not use the employer's internal investigation to cite a condition(s) discovered by the employer during its internal investigation as long as employees are not exposed to a serious hazard and the employer is taking diligent steps to correct the condition.

  5. Citing for Failure to Report
    1. The revised reporting requirements in AS 18.60.058 provide that an employer is required to report to AKOSH all inpatient hospitalizations, amputations, and loss of an eye occurring within 8 hours of a work-related incident. The requirement for reporting work-related fatalities has not changed. Employers must report, within 8 hours, the death of an employee from a work-related incident. An Other Than Serious citation carrying an unadjusted penalty of $5,000 shall be issued if an employer fails to report these occurrences within the specified time frame.
    2. If the Chief of Enforcement determines that it is appropriate to achieve the necessary deterrent effect, the unadjusted penalty may be $7,000, unless superseded by a future policy revision.

NOTE: If AKOSH becomes aware of an incident required to be reported under AS 18.60.058 through some means other than an employer report (e.g., inspection or referral from fire or police department) before the lapse of the reporting period and conducts an inspection of the incident, a citation for Failure to Report will normally not be issued.

Data Collection

  1. Input Referral - Employer Reports into OIS
    1. Once AKOSH receives the SIR, it must be input into OIS. All SIRs, whether collected electronically, by phone, or in person, must be entered into OIS.
    2. Employer reports of inpatient hospitalizations, amputations, and loss of eye will be recorded in OIS as "Referral - Employer Reported = Yes." Employers reporting hospitalizations of two or fewer workers will be recorded in OIS as "Referral - Employer Reported = Yes."
    3. Reports of work-related fatalities will be input in the usual manner—as a "FAT/CAT." Catastrophes, which are defined as three or more hospitalizations, will also be input as a "FAT/CAT."

    NOTE: The Chief of Enforcement (or their designee) must ensure the "Complaint/Referral Actions" tab is filled in with the appropriate "Action Type": "Valid" Yes or No, and "Do Inspection" Yes or No.

    Obtain information flowchart
    Obtain information flowchart
    Open Rapid Response Investigation flowchart
    Open Rapid Response Investigation
  2. Whistleblower Protection.

AS 18.60.089 protects employees who believe they were the subject of an adverse employment action in retaliation for engaging in activities related to workplace safety or health. Any employee who believes that he or she has been discharged or retaliated against by any person due to engaging in such activities may file a whistleblower complaint. The complaint must be filed within thirty days of the last adverse action.

Complainants should always be advised of AS 18.60.089 rights and protections upon initial contact with AKOSH and whenever appropriate in subsequent communications.

Recording in OIS.

Information about complaints and referral inspections or inquiries must be recorded in OIS following the current instructions outlined in the FOM. (See Chapter 7, Case File Preparation and Documentation).

Whistleblower Complaints.

  1. AKOSH enforces the whistleblower or anti-retaliation provisions of AS 18.60.089. A desk reference summarizing these statutes can be found in the AKOSH Whistleblower Investigations Manual. These statutes generally provide that employers may not discharge or otherwise retaliate against an employee because the employee has exercised any of their safety and health rights under AS 18.60.10 105. This includes reporting an alleged workplace safety and health violation.
  2. In the context of an AKOSH enforcement action or a consultation activity, the complainant will be advised of the protection against retaliation afforded by AS 18.60.089. An AS 18.60.089 complaint may be in any form, including an oral complaint made to the CSHO. Thus, if a person alleges that he has suffered adverse action because of activity protected under AS 18.60.089, CSHOs will record that person's identifying information, the date and time of this initial contact in the case file and forward it to the Chief of Enforcement.
  3. In Alaska, employees may file occupational safety and health retaliation complaints with Federal OSHA, the State, or both. Federal OSHA commonly refers such complaints to AKOSH for investigation.
Incoming Information - Written
Incoming Information - Written
Incoming Information - Telephone flowchart
Incoming Information - Telephone

Complaint Questionnaire

Obtain information from the caller by asking the following questions, where relevant.

For All Complaints:

1. What is the specific safety or health hazard?

2. Has the hazardous condition been brought to the employer's attention? If so, when? How?

3. How are employees exposed to this hazard? Describe the unsafe or unhealthful working conditions; identify the location.

4. What work is done in the unsafe/unhealthful area? Identify, as well as possible, the type and condition of equipment in use, the materials (e.g., chemicals) being used, the process/operation involved, and the kinds of work being done near the hazardous area. Have there been any recent chemical spills, releases, or accidents?

5. With what frequency are employees doing the task that leads to exposure? Continuously? Every day? Every week? Rarely? For how long at one time? How long has the condition existed (so far as can be determined)? Has it been brought to the employer's attention? Have any attempts been made to correct the condition, and, if so, who took these actions? What were the results?

6. How many shifts are there? What time do they start? On which shift does the hazardous condition exist?

7. What personal protective equipment (e.g., hearing protection, gloves or respirators) is required by the employer relevant to the alleged exposure? Is it used by employees? Include all PPE and describe it as specifically as possible. Include the manufacturer's name and any identifying numbers.

8. How many people work in the establishment? How many are exposed to hazardous conditions? How near do they get to the hazard?

9. Is there an employee representative or a union in the establishment? Include the name, address, and telephone number of the union and/or the employee representative(s).

For Health Hazards

10. Has the employer administered any tests to determine employee exposure levels to hazardous conditions or substances? Describe these tests. Can the employees get the results (as required by the standard)? What were the results?

11. What engineering controls are in place in the area(s) in which the exposed employees work? For instance, are there any fans or acoustical insulation in the area that may reduce exposure to the hazard?

12. What administrative or work practice controls has the employer implemented?

13. Do any employees have any symptoms that may have been caused by exposure to hazardous substances? Have any employees ever been treated by a physician for a work-related disease or condition? What was it?

14. Have there been any "near-miss" incidents?

15. Are respirators worn to protect against health hazards? If so, what kind? What exposures are they intended to protect against?

16. If the complaint is related to noise, what, if any, hearing protection is provided to and worn by the employees?

17. Do employees receive audiograms annually?

For Safety Hazards

118. Under what adverse or hazardous conditions are employees required to work? This should include conditions contributing to stress and "other" probability factors.

119. Have any employees been injured due to this hazardous condition? Have there been any "near-miss" incidents?

last updated: March 11, 2026